Home Exhibits Exhibit Search

Road Operation Training Simulator for Agricultural Tractor

Back

Road Operation Training Simulator for Agricultural Tractor

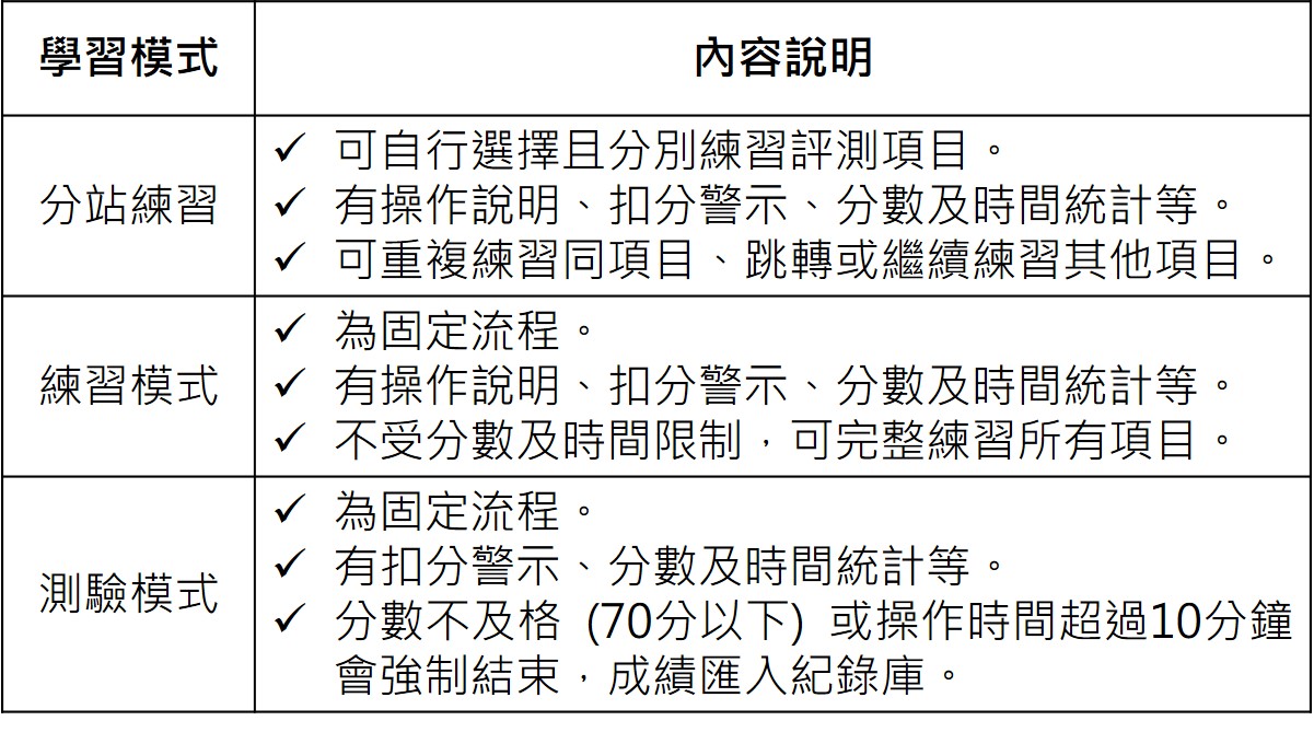
This technology integrates a physical steering wheel and control levers to simulate agricultural tractor driving. The basic training module features one virtual environment and eleven assessment tasks: engine start-up, reverse parking, curved driving, slope navigation, obstacle avoidance, pedestrian crossing, roadside parking, straight-line driving, railway crossing, circular driving, and final stop. The system provides operational guidance, records scores and time, and automatically detects violations while displaying alert messages. A digital score report is generated for performance evaluation. Training can be conducted regardless of weather conditions, allows task selection based on learning needs, and offers a safe, controlled environment for trial and error. Compared to diesel tractors, this digital approach reduces carbon emissions by enabling repeated practice without fuel consumption or exhaust.

Taichung District Agricultural Research and Extension Station,Ministry of Agriculture

Taichung District Agricultural Research and Extension Station (Taichung DARES), Ministry of Agriculture is a fourth-level agency under the Ministry of Agriculture of the Republic of China (Taiwan), responsible for agricultural research and extension services in Taichung City, Changhua County, and Nantou County.

Contact

  • Name:

  • Phone:04-8523101#340

  • Address:370 Songhuai Road, Dacun Township, Changhua County 515008, Taiwan (R.O.C.)

Email

Other Information

  • Pavilion:Sustainability Smart Innovation SC10

  • Affiliated Ministry:Ministry of Agriculture

  • Application Field:Agriculture

Location More info

Website & Links

  • Technology maturity:Trial production

  • Exhibiting purpose:Technology transactions

  • Trading preferences:Technical license/cooperation

Inquiry

*Organization

*Name

*Email

*Request & Comments

Request Specifications

Meeting & Discussion

*Organization

*Name

*Email

*Phone

*Main Purpose

*Discuss Further




*Job Category







*Overall Rating

*Favorite Area

*Key Tech Focus

*Willing to Receive Updates?


Other Suggestions

Coming soon!

TOP

Login

Account

Password