首頁 展示資訊 展品查詢

AI-PRS輔助中西醫聯合療法決策平台:聚焦肝癌與斑馬魚模型

回上一頁

AI-PRS輔助中西醫聯合療法決策平台:聚焦肝癌與斑馬魚模型

技術簡介:
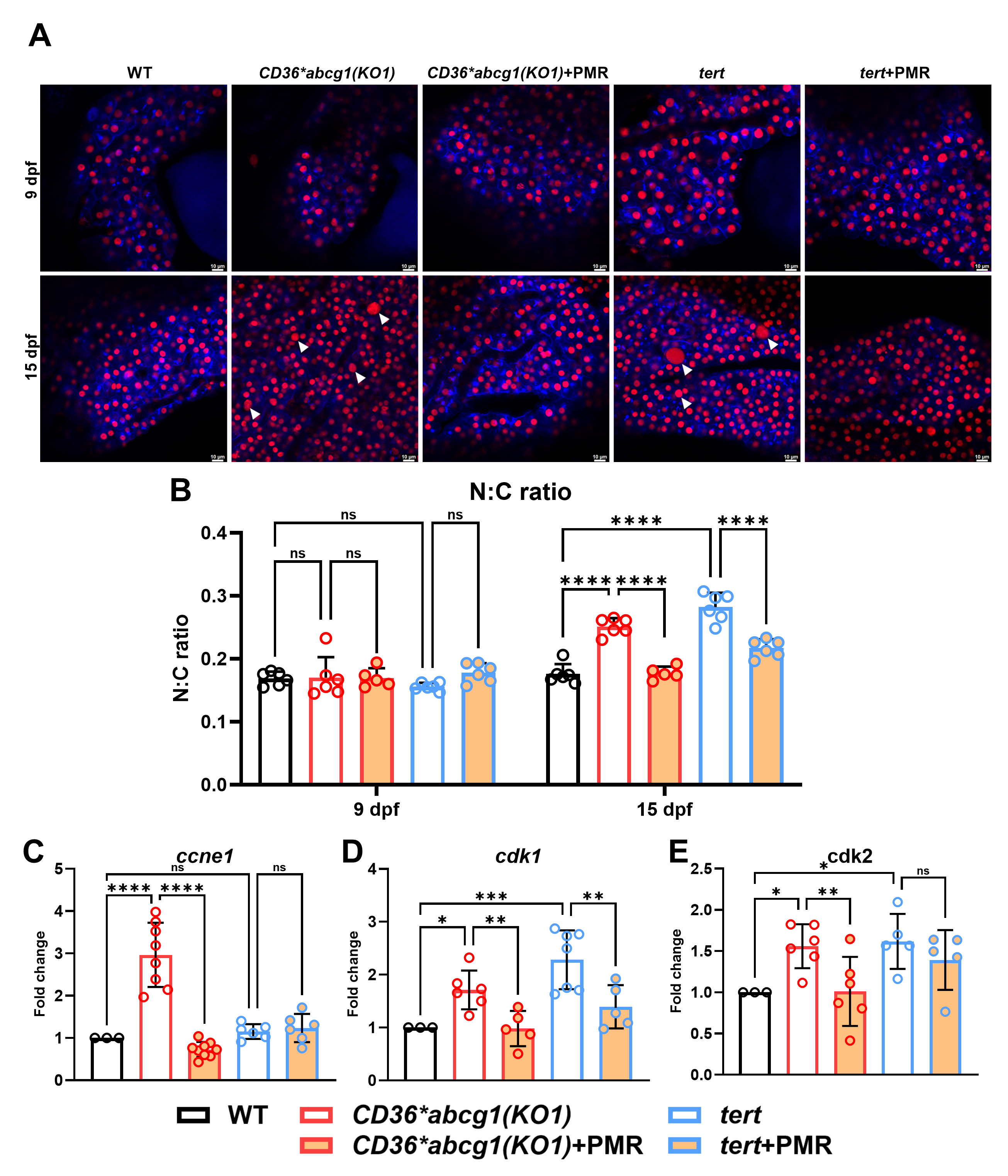
本技術整合AI-PRS(人工智慧引導表現型反應面)與斑馬魚肝癌模型,建立一套可視化、可量化、可決策的中西醫聯合療法評估平台。平台可快速評估天然物與標靶藥之最佳劑量組合,提升療效並降低副作用,提供個人化治療新方案,具高度轉譯潛力與實體展示應用。
產業應用性:
結合AI計算、斑馬魚活體平台與中西醫整合思維,可快速評估藥物聯合療法在體內的效果與毒性,填補目前臨床前評估流程中的關鍵缺口。相較於傳統細胞試驗,本平台更貼近生理狀態,評估效率與精準度顯著提升。未來可應用於天然物新藥開發、精準治療劑量優化、AI醫療決策輔助系統等多重場景,具高度商業化與國際合作潛力。

國家衛生研究院

國家衛生研究院,簡稱國衛院,是中華民國在臺灣醫藥與衛生研究機構,屬於公設的財團法人。 主要研究的對象是醫學、藥物、衛生或其他生命科學領域,以及相關的技術,例如疫苗研發。

聯絡人

  • 姓名:喻秋華

  • 電話:037-206-166 #35338

  • 地址:35053苗栗縣竹南鎮 科研路35號

Email

其他資訊

  • 展館別:未來科技館 智慧醫療(衛生福利部) FL03

  • 所屬代表參展單位:衛生福利部

  • 主要應用領域:生技與醫療

位置 更多資訊

相關網站連結

  • 技術成熟度:其他

  • 展示目的:研發成果展示

  • 流通方式:自行洽談

詢問

*服務單位

*姓名

*Email

*洽商內容/需求

需求說明

洽商單

*服務單位

*姓名

*Email

*電話

*您參觀這項展品的主要目的?

*您是否希望進一步洽談




*您的職務類別







*展覽整體評價

*最喜歡的展區

*期待展覽著重的技術領域

*是否願意收到電子報/最新資訊


其他建議

敬請期待!

TOP

會員登入

帳號

密碼

忘記密碼