請選擇領域
請選擇部會
13 筆結果
技術簡介: 本案開發3D封裝接合技術與智慧測控平台,整合光照表面改質、微型電化學即時感測與AI預測模型,建構可即時解析Cu氧化資訊並預測Cu-Cu接合強度之智慧系統。具備可攜式、無需真空、非破壞分析與製程即時反饋等特性,能有效提升封裝良率、製程效率與穩定性,為半導體製程重大創新與突破,具高度產業化潛力。 產業應用性: 本技術應用於Heterogeneous Integration之Hybrid Bonding等3D封裝關鍵製程,取代傳統電漿處理,無需真空即可促進銅原子擴散。結合微型電化學量測與AI預測模型,可即時監控氧化層並自動調控製程,提升接點強度與封裝良率,具高相容性與擴展性,展現高度商轉與產線導入潛力。
未來科技館 | 電子與光電技術簡介: 提出了RIS的AI-native 6G RAN通訊系統,將可重構智慧面作為核心網元,結合AI技術實現智慧城市的廣域連接優化。在此架構中,Near-RT RIC即時監測和調整網路狀態,應用AI/ML技術,使系統具備智慧化自適應能力,以提升網路覆蓋、改善通訊質量和節省能源,為智慧城市提供優質技術選擇。 產業應用性: RIS-assisted AI-native 6G RAN技術為6G行動通訊提供創新商業模式,解決高建設和維護成本問題。結合台灣廠商的優勢,提供低成本、高彈性的解決方案。RIS輔助基地台可顯著降低功耗(30%-90%)和碳排放,同時提升通訊品質和系統容量。
未來科技館 | 電子與光電技術簡介: 本研究提出一種多模態學習架構,融合無線通道狀態資訊與無人機飛行軌跡,透過深度學習模型強化物理層密鑰生成的穩定性與安全性。此技術能有效抵禦未來量子計算的解密威脅,特別適合於計算資源受限和缺乏可信第三方認證的環境中,從而加強無人機網路的資料保護。 產業應用性: 無人機廣泛應用下,資料通訊安全面臨挑戰。本團隊所提之SkyCrypt 技術結合無線通道物理特性與無人機運動學參數生成動態密鑰,提升安全性。在軍事、物流、監控等領域,SkyCrypt 可抵禦量子計算攻擊,防止資料被篡改,確保系統穩定運行。未來有望在智慧城市和高度自動化系統中應用,提供安全通訊解決方案。
未來科技館 | 電子與光電技術簡介: 本研究之太赫茲單像素壓縮感測成像系統,克服太赫茲波元件昂貴成本與高解析度影像挑戰。利用脈衝式光電導太赫茲天線與空間光調變技術,建構寬頻高訊雜比之單像素壓縮感測系統;三維張量壓縮感測重建演算法可大幅減少影像重建時間,開發成像晶片系統可實現即時半導體折射率影像分析。可用於材料識別與電路缺陷檢測應用。 產業應用性: "本技術「太赫茲單像素成像加速晶片系統」整合 FPGA 與 SoC 設計,解決現有太赫茲成像系統速度慢與功能受限瓶頸,深具產業價值: 半導體與電子封裝: 非破壞性分析缺陷與材料特性。 生醫診斷: 有助於早期病變診斷。 食品安全: 提升檢測效率與準確度。 文物鑑定: 協助非破壞性分析。"
未來科技館 | 電子與光電技術簡介: 為解決次世代半導體研發瓶頸,吳教授團隊開發出「DDCC-TCAD」多物理耦合模擬平台。率先整合Localized landscape理論,以超越千倍的速度,模擬量子效應,克服大尺度多維度問題分析的瓶頸。其價值已獲Meta等大廠商業權利金授權,並獲全球逾50國、上千學者下載使用,成功建立產學研生態系。 產業應用性: 本技術提供媲美商軟、應用廣泛的半導體數位分身解決方案。其獨創的「局部化景觀(LL)」模型,能提供超越商軟的物理洞見,協助開發前瞻產品。技術價值已獲Apple、Meta等大廠商業授權驗證,創造逾千萬權利金收入。更重要的是,此自主平台打破國外壟斷,確保我國半導體產業的戰略安全與技術自主。
未來科技館 | 電子與光電技術簡介: 本系統將皮膚分析整合進一個手機殼中,採用液晶極化調製元件,驅動即可毫秒級切換極化態,並與手機 LED 閃光同步觸發,0.1 秒完成極化影像擷取。App 端校正畫面偏差,透過色域轉換強化微血管與棕斑顯示,並自動標記痘痘與細紋、毛孔數量及面積。使用者僅需一部手機與外掛殼,便可獲得專業級深層膚質洞察。 產業應用性: 本系統透過 API/SDK 授權模式,向純軟體廠商開放深層檢測技術;同時以硬體租賃+訂閱制,助力保養品品牌與美容工作室快速導入。雙軌營收結合授權費與經常性租賃、訂閱收入,並透過數據增值與後市場維護,構建可持續成長的商業生態。
未來科技館 | 電子與光電技術簡介: 旋轉地震學是邁向多維高精度地震感測的關鍵技術。本技術以自製光纖陀螺儀為核心,建立地震運動旋轉維度之感測系統,提升地震觀測維度與精準度。本光纖陀螺地震儀具高精敏測量旋轉運動、抗環境干擾、可攜性與擴充性等優勢,已成功應用於實地觀測,並鏈結產學研能量,發展次世代地震觀測網,強化台灣地震監測與工程防災能力。 產業應用性: 本研發技術「光纖陀螺地震儀」,除有助於地震學之研究外,亦可應用於地震監測與優化警報系統、土木工程與結構健康監測、工業自動化與精密設備防震(如半導體晶圓廠)、能源、國防與航太、地質勘探、智慧防災系統等具高度產業價值之領域。本團隊將透過技術轉移與產學合作模式在智慧感測、無人載具及低軌衛星產業應用上開展。
未來科技館 | 電子與光電技術簡介: 運用CMOS製程技術,創建二維-三維鍺量子點陣列成長技術,具有優質的製程掌控、工程設計與熱穩定特色,提供量子元件與積體電/光路重構性與整合擴充性。不僅有效地進行基礎量子物理性質研究,更有助於開拓先進、高效能計算如:量子計算、矽光子等硬體技術,促進量子電腦與矽光連結產業商品化之可行性。 產業應用性: 運用CMOS製程工藝,開發鍺量子點成長技術,實現高效計算核心硬體如:半導體量子位元與矽光子等元件。展示全球首例,常溫運作單電子電晶體與具擴展性鍺量子位元直流特性,開啟半導體量子電腦商品化契機。鍺量子點具有高溫穩定特質,可整合氮化矽波導、鍺光源與鍺光偵測器於一體,實踐矽光子積體電路,促進高效計算應用。
未來科技館 | 電子與光電技術簡介: 以100 奈米成熟製程取代16奈米以下先進製程,成功整合鍺基p-FET與氧化銦基n-FET之奈米級厚度通道,實現2M NAND/mm²技術,並朝向20M NAND/mm² (80M Trs/mm²)目標邁進。此外,首創高性能InWSnO電晶體,具極高開關比與低SS值,展現應用於AI與HPC晶片潛力。 產業應用性: 以成熟製程取代先進製程,實現三維異質元件整合,達成領先全球之電晶體密集度水準(8M Trs/mm²邏輯電路),可應用於AI與高效能運算晶片製作潛力。已獲美國與台灣發明專利,具高度商品化價值。本團隊亦首創氧化銦鎢錫薄膜電晶體技術,兼具優異電性與製程相容性,為推進先進3D-IC技術之核心基礎。
未來科技館 | 電子與光電技術簡介: 本團隊研發出專為Transformer架構與LLM推論優化的高效加速器MMA。我們的晶片具備低功耗、高效能等優勢,是目前唯一可全端運行大語言模型於邊緣裝置的方案。相較於喬治亞理工的MicroScopiQ、首爾大學的Tender及高麗大學的OPAL架構,我們率先實現LLM on Edge的完整落地。 產業應用性: 大型語言模型已廣泛應用於日常與專業領域,我們設計的晶片可應用於企業伺服器或行動裝置,提供即時推理服務,同時降低能源消耗並保障資料隱私。未來人人可在手機上離線運行LLM,實現隨時隨地安全互動的AI體驗。
未來科技館 | 電子與光電技術簡介: 本技術以磷離子植入未摻雜Ga₂O₃,在適當之植入能量與磷離子密度後,經熱處理,得以達到p-Ga₂O₃,經霍爾量測之結果可以證實為p-Ga₂O₃,在p-Ga₂O₃磊晶上成長n-type Ga₂O₃,得以實現水平之同質接面PN二極體。以上此些作法證實p型Ga₂O₃得以以磷離子植入未摻雜Ga₂O₃來實現。 產業應用性: P-type Ga₂O₃可以大幅擴展Ga₂O₃元件的種類,提升元件崩潰電壓,因此可以使用在更高電壓的PN二極體, PMOSFET, CMOSFET,深紫外光或x-Ray感測器等產品或設施上,亦可用於軍事武器中。
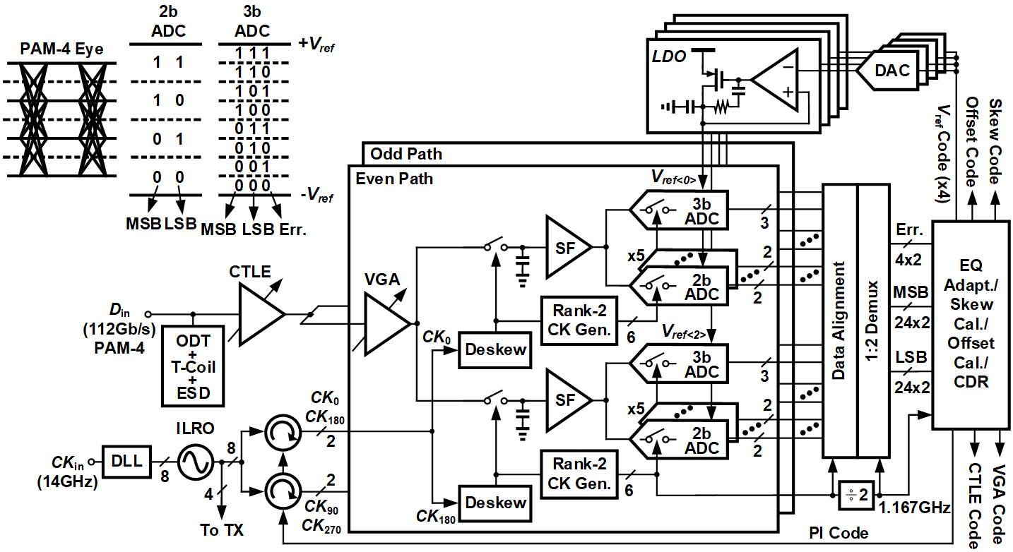
未來科技館 | 電子與光電技術簡介: 共封裝光元件技術重點在於開發低功耗112Gb/s PAM-4 XSR傳收機,採用2b/3b TI-ADC解調PAM-4訊號,移除高速比較器,降低功耗並簡化時脈分布。同時,透過將部分2b ADC替換為3b ADC,擷取誤差訊號進行CDR邏輯。傳送機則提出改進的驅動器架構,以降低功耗並提升頻寬及解析度。 產業應用性: 本技術已獲多項美國及台灣的專利,可透過專利授權,將傳收機的架構授權給廠商達成權利金收益。除了專利授權外,亦可授權28nm驗證過的112Gb/s PAM-4傳收機設計檔及電路布局圖,作為高速IP。此外,相關高速SerDes的技術,如接收機前端電路架構、CDR及自適應等化器之演算法,也可技術授權給廠商。
未來科技館 | 電子與光電技術簡介: 隨著AI與IoT興起,邊緣運算對NVM的需求大增。本計畫提出相容於先進鰭式邏輯製程的三維高密度 1T16R通孔電阻式記憶體 (3D Via RRAM),具備無需額外光罩、可三維堆疊、高密度等優勢。透過設計與電性驗證展現其穩定性、低功耗與高速特性,適用於未來嵌入式系統的記憶體擴展需求。 產業應用性: 三維堆疊Via RRAM完全相容台積邏輯製程。已於16nm FinFET平台實現0.4 Gb/mm²,優於國際水準,7nm節點具1 Gb/mm²潛力。其高可靠性、快速操作與穩定儲存,適合AI、IoT與嵌入式系統之邏輯NVM IP,具產業應用與技術轉移潛力,對先進半導體發展有高度貢獻。
未來科技館 | 電子與光電敬請期待!